Den moderne organisation vil i de fleste situationer ikke være i stand til at kunne levere produkter til de forskellige typer kunder som organisationen henvender sig til. Teknologi, e-handel (e-business & e-commerce), kommunikation og interaktion igennem teknologi har stor indflydelse på organisationernes evner. Ofte oplever organisationer, at de oplever problemer med at høste de fordele... Continue Reading →
SOA i komplekse systemer (2)
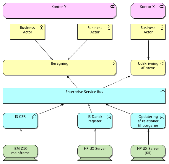
Caseorganisationen påbegyndte en række initiativer for at kunne dele og funktioner mellem de forskellige informationssystemer som organisationen anvendte (casestudiet tilbage i 2010). Caseorganisationen begyndte dernæst at arbejde med få styr på sine forretningsprocesser. SOA blev et ganske interessant emne for beslutningstagerne på grund af få personers omtale af potentialet i at få opbygget et service-orienteret... Continue Reading →
Fundament arkitekturen: Teknologi, processer og forventningsafstemning fra et it-perspektiv.
Et it-centreret enterprise arkitektur program er den klassiske begyndelse for et EA Program. Afstemning, kommunikation og overblik er nøglerne for at skabe værdi.
You must be logged in to post a comment.